When I got home today, my child was proudly telling me how they had managed to make AND, OR, and NOT logic from his snap circuits electronic kit and was asking me how they could make exclusive or.
Has anyone any suggestions for a simple (and hpefully educational/entertaining) circuit that would do this?
The kit only has simple push switches (i.e. no SPDT switches) and the usual variety of basic electronic components. It does have PNP and NPN transistors but I would prefer something simpler (they haven't used transistors so far). Diodes would be okay as they are easier to understand and more familiar.
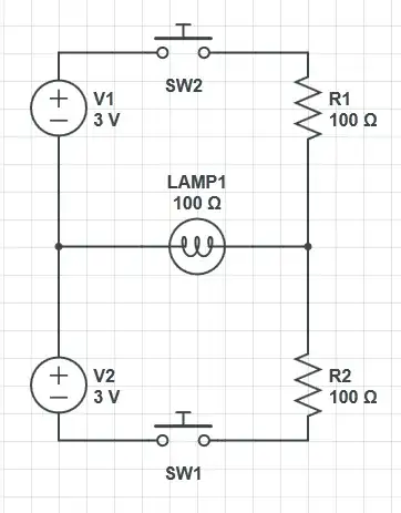
One idea I had was something like this:

but it is not ideal as it uses two battery packs and ends up driving the lamp through a potential divider that has to be matched to the current battery voltages. Any better suggestions?
EDIT:
To clarify, they want to make a circuit which has two push buttons, and the lamp will light if either (but not both) switch is pressed.
In particular, there is no requirement that the circuit has digital inputs and a digital output (the way we would normally think about digital logic).



