
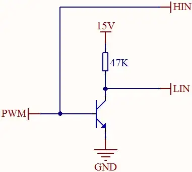
(A typical circuit from FAN7390 datasheet.)
I have high-side and low-side MOSFETs to drive. I read dozens of MOSFET driver datasheets, all of them have two separate inputs for controlling high and low side MOSFETS independently.
However, my control signal is a single PWM signal. I want the high side MOSFET to turn on when the PWM signal is logic-1, and the low side MOSFET to turn on when the PWM signal is logic-0.

As you see in the circuit above, the HIN pin can be directly connected to the PWM, and LIN signal can be obtained by inverting the PWM by a BJT. But I can make sure that this won't cause a shoot through or any other problems.
What is the proper/best way of obtaining LIN and HIN signals from the PWM signal?

