I'm trying to build a digitally controlled linear bench power supply. The idea is to have a DAC that will output a low voltage (in my case it's 0-2.5V) and then scale it (let's say 0-25V for simplicity). And of course, buffer it with a big transistor.
In the first iteration I used simply a 10x gain opamp and then just used it to drive a darlington pair. This works, except it's limited by the opamp's supply. In my case I'm just using a TL072. Absolute maximum for this this is 36V, with max differential input voltage <30V. Which effectively limits my power supply's voltage to, realistically, less than 25V (since it needs -V lower than -3V to reach zero. TL072 is not rail to rail). TL072 is easy to find and I'd like to avoid the need for "fancier" high voltage opamps
Now, for the second iteration someone suggested I simply use something like the following:

In this case, the feedback is passed through R9/R3, scaling it 1/10. When the opamp has 2.5V at its inverting input, it compensates to make the noninverting input 2.5V as well. To do this, it needs to make the output 25V. This works. Until I alter the output.
If I add any sort of capacitance at the output, the whole circuit starts oscillating.
How can I compensate this? Or in any case, is this the right topology to use?
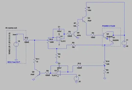
UPDATE
I have figured out a different topology, using a PNP transistor instead of NPN to supply voltage to the output darlington. Here's the schematics:

In this case I have also added current limiting to the circuit. I'll try to explain the idea. First of all, the load is simulated by R15 in the diagram. V2 is a voltage source, in my case a DAC controlled by a microcontroller. This sets the voltage reference for U1, through the noninverting input. The output of the opamp is connected via R2 to Q4 which "modulates" the base for Q3, which finally sets the voltage for the Q2/Q1 pair. This allows me to output a larger voltage than supported by the opamp. In this case, V+/V- is +/-10V while the collector voltage is 40V. Using R9/R2 I get feedback from the output, which is scaled 1/10. C1 slows down the response to keep the whole circuit from oscillating when there's a capacitive load at the output. Now when there's a capacitance at the output my circuit doesn't oscillate anymore.
Now on to the second part: a programmable current limiter. R6 is a shunt resistor, 0.1 ohms. This is the input for U2 inverting input. The noninverting input is another voltage source. In this case, 0.1 ohms provide 100mv/A. If I want to have a fixed 2A output current, I'll set the reference input to 200mV. When the noninverting input reaches the set voltage, Q5 will "rob" current from V2 (voltage setting), thus making the output voltage drop enough to keep the current at the set value. C3 slows down the circuit to make it respond smoothly instead of clipping.
The problem is, again, a capacitance at the output. This makes my circuit oscillate again.

1000Rin you diagram mean 1000Ω? What about 100r? – jippie Dec 03 '13 at 20:20