0

I've just completed building this circuit (thanks alexan), times 3 for each RGB channel.

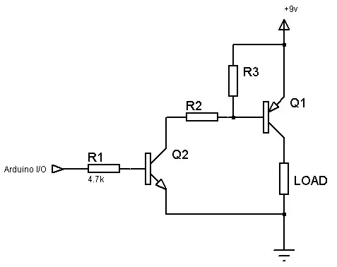
R1 = 4.7k
R2 = 1K
R3 = 10K

Q1 = BD140
Q2 = BD139

enter image description here

This circuit is used to power 4x20mA RGB LEDs in parallel and am happy with the result. They're using 510/470/470 resistors for the RGB channels respectively.

Now I'd like to do the same but power a much higher power LED but I have a few questions before I go ahead and purchase it.

  1. What's the reason for not having a common cathode, instead having +/- for each channel? Can the cathode go to a common ground in my circuit, while each of the anodes go to the emitter of each Q1?

  2. Would the schematic above be sufficient to drive these LEDs? (remember the schematic represents a single channel)

  3. How do I calculate the resistor values for each channel for a 12VDC power supply? Is the 350mA current for all 3 channels or is it per channel?

If it's per channel, then each channel would need 166.67mA of current. The calculation I'm using is:

Typical Forward Voltage R/G/B (datasheet) = 2.4/3.5/3.4

Red = (12V - 2.4V) / 166.67 = 57 Ohm (1.6W) 
Green (12V - 3.5) / 166.67 = 50 Ohm (1.4W) 
Blue (12V - 3.4) / 166.67 = 51 Ohm (1.4W)

This doesn't seem right to me at all, because the total power comes to 4.4 Watts.

So, where am I going wrong?

Marko
  • 394
  • 2
  • 3
  • 11

1 Answers1

2

What's the reason for not having a common cathode, instead having +/- for each channel? Can the cathode go to a common ground in my circuit, while each of the anodes go to the emitter of each Q1?

But the cathode is common (assuming the led resistor is connected to the anode side), all cathodes are connected to the ground so they are connected to each other too.
If you have connected the resistors to the cathode side of the leds then you can't connect them together.
I'm not sure why you mention the emitter, the leds are connected between the collector and ground

enter image description here

Would the schematic above be sufficient to drive these LEDs? (remember the schematic represents a single channel)

If you increase the base current to be sufficient then it can drive higher power leds too.

How do I calculate the resistor values for each channel for a 12VDC power supply? Is the 350mA current for all 3 channels or is it per channel?

The base current should be about 1/10 to 1/20 of the output current to saturate the transistor and have a low voltage drop across the emitter-collector.

When you are using one color (the others are off), you can use 350mA for sure but I'm in doubt of the total max current when all three are on.

This doesn't seem right to me at all, because the total power comes to 4.4 Watts.

There is nothing wrong in the calculation. What you get is the dissipated power in each resistor for the given input voltage/output current.

alexan_e
  • 11,130
  • 1
  • 29
  • 62
  • Thanks again @alexan. What do you mean by increase the base current? The one coming from the PWM output pin on the Arduino? You also mention that the base current should be 1/10 to 1/20 of the output current. So I need 35mA to 17.5mA coming from arduino? Obviously divided by 3 for each channel. Lastly, you say the LEDs are connected between collector and ground? How is that so? In the schematic, the load is between the PNP emitter and ground. – Marko Jan 04 '14 at 23:23
  • @Marko So I need 35mA to 17.5mA coming from arduino? No, you need that current to the base of Q2 (coming from the collector of Q1). The base current of Q1 will be less than 5mA. Obviously divided by 3 for each channel it depends from the output current, if it's 350mA per color or 350mA total for all three (so 117mA per color). The load is between the PNP emitter and ground The emitter is the triangle, the load is connected to the collector of Q1. – alexan_e Jan 04 '14 at 23:30
  • In that case I have wired it wrong. The collector and emitter are reversed on Q2. I thought the idea was to provide current to the collector and use it from the emitter which is how I made the mistake. So apart from changing the Q2 pins, what else should I do to allow this circuit to make it work with the high power LEDs, assuming the current is split (I.e. 167mA each)? – Marko Jan 05 '14 at 01:59
  • P.s. The current board seems to work even tho E/C are reversed – Marko Jan 05 '14 at 02:00
  • @Marko In my previous reply I have reverses the Q1/Q2 names (sorry), here is the correct version: So I need 35mA to 17.5mA coming from arduino? No, you need that current to the base of Q1 (coming from the collector of Q2). The base current of Q2 will be less than 5mA. Obviously divided by 3 for each channel it depends from the output current, if it's 350mA per color or 350mA total for all three (so 117mA per color). The load is between the PNP emitter and ground The emitter is the triangle, the load is connected to the collector of Q1. – alexan_e Jan 05 '14 at 12:29
  • @Marko R2 limits the base current, it can be calculated as (9v-1.2v)/R2. Note that 1.2v represent about 0.7v for base-emitter drop of Q1 plus about 0.5v drop across collector/emitter of Q2. For 35mA (1/10 ratio of 350mA) you need 7.8v/0.035A=222Ohm or you can go for 1/20 ratio. – alexan_e Jan 05 '14 at 12:32
  • Ah that makes sense now. Thanks. I'll have to recalculate these values as I will be driving it from a 12V source rather than 9V. So it will be (12v-1.2v) / 0.035A = 308Ohm. I presume the other 2 resistors can remain as is. – Marko Jan 05 '14 at 23:00
  • @Marko The base resistor of Q2 should probably be lowered too. The current is (5v-0.7v)/4k7 = 0.91mA which is on the low side for 35mA output. A value of about 2.2k would be better. – alexan_e Jan 05 '14 at 23:07
  • Ah ok, you're right. I just got a reply on the SparkFun website It’s per-channel. Keep the different Vfs and your power dissipation in mind if you actually drive them at 350mA (for which you should be able to find a multitude of drivers - 350mA is pretty common). So I'll have to recalculate these values once again :)) – Marko Jan 05 '14 at 23:45