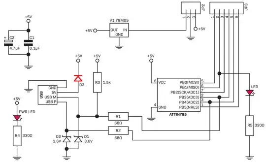
This dev board. 78M05G regulator, attiny85 MCU.
Similar (ON MC78Mx05) regulators' droupout voltage is listed at 2V0. USB voltage is specced at 5V0 (+0V25)(-0V55). The ATTiny85 can take 2V7 to 5V5, though for some variants the 4V45 low end of the USB spec straddles a speed grade.
By my understanding you're operating in undefined territory if you are below the sum of output voltage and droupout voltage, which would be 7V here. So why the linear regulator? Alternatively, what am I missing?



