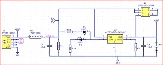
As others have stated, a USB power bank is an easy and fairly cheap solution. Be sure to get one which supports charging and discharging at the same time (which, unfortunately, isn’t usually indicated—you will have to figure that out).
The Pi typically draws anywhere between ~200 to north of 500 mA; for later models the maximum is 2000 mA. So a 6000 mAh power bank will give you anything from 3 hours to a day’s worth of battery power; make sure you get a power bank with sufficient capacity.
Plug your Pi into the output of your power bank and the charger into its input. If the power goes out, your Pi will keep on running until power is restored or the battery runs out.
Limitations are that the Pi has no way of knowing whether it’s running on AC or battery power, or how much battery power is left. Consequently, if the battery runs out before power is restored, the shutdown will be an unclean one.
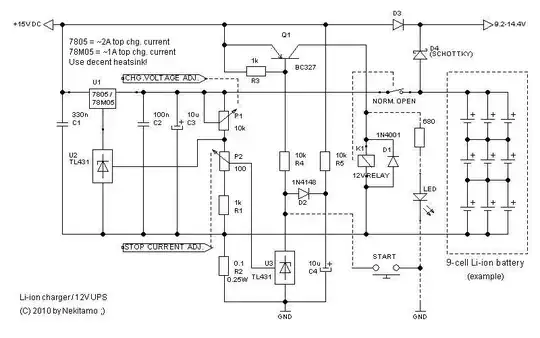
A more advanced solution, also involving a power bank, is described at https://raspi-ups.appspot.com/en/index.jsp. It includes a daemon which uses the Ethernet connection to determine if it is running on AC—if the Ethernet connection drops, it assumes it is running on battery power. It measures the power consumption of the Pi and estimates the charge level of the battery based on consumption and total capacity (which needs to be configured beforehand). When power runs out, it shuts down the Pi cleanly.
As a variation of the above, if you have some USB peripheral hooked up to the Pi that runs on AC power, you could modify the daemon to use that as a power indicator.