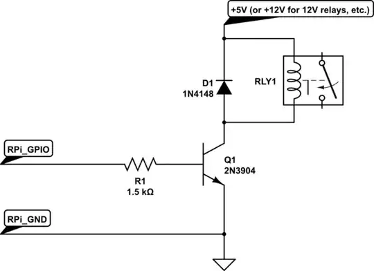
I am trying to toggle a small relay on and off. I have connected a GPIO pin and GND directly to the relay. I can hear the relay clicking, when I set the GPIO pin to HIGH.
However, the relay only rarely lets a signal through. It works some times, but rarely. If I set the pin to HIGH, and measure the voltage, it is only around 1.6V - so I guess sometimes there is not enough power to drive the relay.
I have previously measured the voltage on the pins, and it read 3.3V. Any ideas on what could be the problem?
