I am new to Raspberry Pi. My goal is to connect Raspberry Pi 3 over USB to the host Linux computer. I know that Pi Zero is capable of doing it using Ethernet over USB. But is it also possible to do with Raspberry Pi 3? If not then can you explain the reason behind it?
Asked
Active
Viewed 4,682 times
1 Answers
4
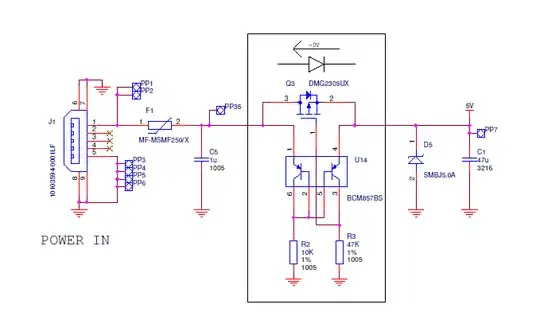
Unlike RPi Zero, RPi 3 doesn't have a USB On-The-Go port. The micro USB connector on RPi 3 can only be used as power plug, as the data lines are simply not connected:
Richard Chambers
- 413
- 1
- 8
- 23
Dmitry Grigoryev
- 28,277
- 6
- 54
- 147
