I am using Raspberry Pi 3 with latest pixel image:
Linux raspberrypi 4.4.21-v7+ #911 SMP Thu Sep 15 14:22:38 BST 2016 armv7l GNU/Linux
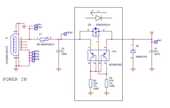
In the right top corner of the connected lcd screen, there is a small yellow thunder icon constantly. What does it stand for and more importantly, how to turn it off? I have connected a 5V, 4A power adapter to the board. When measuring voltage on the adapter, it 5.16V. On the Raspberry Pi gpio header however, the voltage is only 4.5V. Voltage drop of that amount (0.5V) is impossible to be caused by the micro usb cable resistance. There is a little circuit that protects agains usb backcurrents and it definetly adds some voltage drop, but it should be around 0.1-0.2V:
Could someone please explain when does the software add the little yellow thunder in the right up corner? What conditions have to be made? I would appreciate all help.
