9

What is the 3.5mm port standard in Raspberry Pi 3? Is it CTIA or OMTP or any other standard? Mainly I want to know, which one is grounded? Say, tip ring ring sleeve = <1 2 3 4> respectively.

Ghanima
  • 15,958
  • 17
  • 65
  • 125
Dr.PB
  • 193
  • 1
  • 3

1 Answers1

15

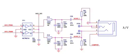
Raspberry-spy.co.uk lists the configuration of the 4-pole A/V jack of the Pi B+ the following way (added testpins PP on the Pi 3 for conveniance, note that according to this and this the same pads are available on the Pi 2B and B+, thanks @mayhem):

  • Sleeve - Composite video (PP24, according to Raspberry Pi 3 test pads, though not listed in the official schematics.)
  • Ring 2 - Ground (PP6, among others)
  • Ring 1 - Audio-Right (also PP26)
  • Tip - Audio-Left (also PP25)

Since it features the composite video it is neither OMTP nor CTIA as those would include a microphone instead. Besides that the pin ordering of the audio and GND pins follow the CTIA system.

From the official schematics of the Raspberrypi Foundation (3B_V1.2 and B+_V1.2) we find that both the Pi 3 (upper figure) and the B+ (lower figure) share the same configuration.

Pi-3 Pi-Plus

Ghanima
  • 15,958
  • 17
  • 65
  • 125