Apologies if this is a duplicate, but I can't seem to find a suitable solution.
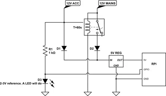
I need to power a Raspberry Pi in a car, and for obvious reasons need to shutdown gracefully, however, I need it to automatically start backup when the car is started (and power reconnected).
The car has two power sources, mains (always) and accessory (only when the ignition is on.) Instead of using a battery which was original idea, is it possible to use two power sources, and when switched to mains, it will power off, but when accessory is switched back on, the Pi Powers up.
Alternatively, is it possible to do this off a battery powered by accessory, not sure how they would communicate though.
Kind Regards, Fox
