Update 2019apr08hkt1109
On second thought, the question can be laser cut to focus on a very specific topic:
"How to measure the magnitude of AC current in the range of 0 ~100mA, with a generous tolerance of 20%?"
I think we can begin our feasibility study with two current sensors: (1) AC712, (2) INA12x/22x, ...
ACS712 (or newer ACS723) 5A full scale version can measure +-5V, with a sensitivity 200mV/A. We can use an ADC with 10/12/24 bit resolution to suit any tolerances, ...
ACS712 Datasheet - Allergo MicroSystems

INA12x measures DC current only, but can be very precise by using an appropriate external gain resistor, ...
INA12x Datasheet - TI

.
.
.
/ to continue, ...
.
.
.
The following paragraphs contains errors, and would be modified and/or deleted later.
The question
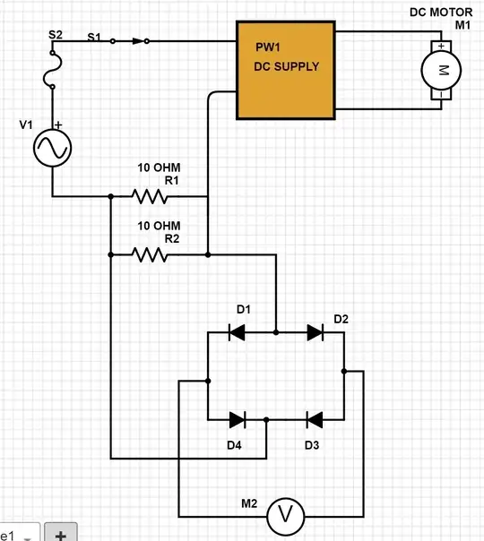
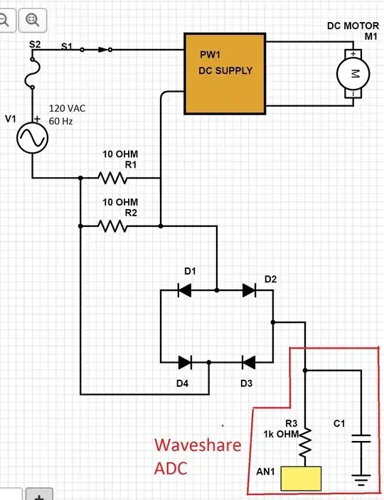
How to measure the analog AC voltage across a 0.5 Ohm (errata- should read 10 ohm) shunt resistor in the range of 0.3V ~ 0.6V (I = V/I ~= 0.5/10 = 0.05 ~= 50mA)
The answer
/ to be continued, ...
The following quick and dirty, long winded, messy draft notes is to be deleted after project is completed.
Project Goal
Using the Waveshare ADC board with a RaspPi 3 to monitor the current driving a DC brushless motor.
Progress so far
Completed Rpi program controlling Waveshare ADC to read analog signal.
Completed bench test using digital volt meter to measure motor on and off analog readings 0.3VAC and 0.6VAC.
User requirements
Accuracy isn't a major concern here, off by 20% is still doing much better than using commercial current sensors at this measurement range (0.3VAC ~ 0.6VAC).
Low value current sensors < 1A AC
User constraints
Cannot easily access circuits at the DC motor side, therefore need indirectly measure AC current at the AC mains side.
Because the motor is too small, current transformers which are usually for large current does not work here.
Current sensors and ADCs to explore
[ACS712, INA226, ADS1015, ADS1256,AD7190] Raspberry Pi Current & Voltage Sensors (10A rating and ~40V respectively)
[ADS1256]Waveshare ADC Board
.END