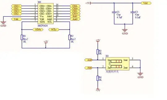
I am using the circuit below for reading analog values.
I wanted to measure 0-10 V DC and 0-30 V DC. I wanted to use it in applications where accuracy important.
If I wanted to 12/16 bit resolution of value weather above circuit work out.
Channel-1+ & channel - should be given in range of 0-5 V through voltage divider network:
Vout=(Vs*R2)(R1+R2) -> R1=R2=1K Vs=0-10 V from DC output/sensor
If it is 0-30 V DC
Vout=(Vs*R2)(R1+R2) -> R1=5K R2=10K Vs=0-30 V from DC output/sensor
Is it correct?
Using voltage divider network we can measure voltage. But how can measure using MCP series module? Is there any proven schematic to test it out?



