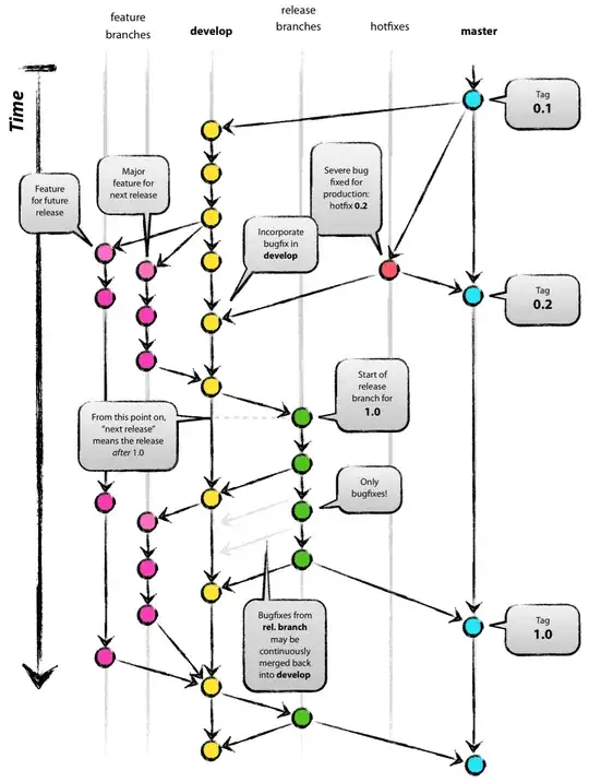
I recently started working with GitFlow model as implemented by bitbucket. And there is one thing that is not completely clear to me.
We try to regularly address our technical debt by backlogging, planning, and implementing the refactoring tasks. Such refactoring branches end with pull-requests that are merged in develop. My question is where do the refactoring branches belong in GitFlow?
- Using
featureprefix seems the most logical, however it does not feel entirely right, because refactoring does not add any new functionality. - However using
bugfixprefix seems not right as well as there is no actual bug refactoring fixes. - Creating a custom prefix on the other hand seems like complicating if not over-engineering the things.
Did you have such situation? Which practice do you use to address this? Please explain why.
