This is only an extract from a very long text, the one I'm not sure about. It's about a photo booth (an automata that makes a picture of you if you insert coin).
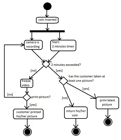
The automata has a camera that is recording once a coin is inserted. The customer has 2 minutes to freeze the video right after the coin was inserted, such that he/she has taken a picture. Then the customer can decide if he/she likes to print this picture or change back to the recording mode such that the camera is recording again so he/she can take a picture again. Within these 2 minutes, the customer can switch from recording mode to a picture untill he/she decides to print it.
If the customer has accepted a picture, it will be printed. If after the 2 minutes no picture was taken by the customer to be printed, then the latest taken picture will be chosen and printed. If there was not a picture taken at all, then the automata returns the coin that was inserted by the customer.
I'm not sure about the beginning. So clearly we have 2 simultaneous things at the beginning when coin is inserted: The camera is recording AND the 2 minutes timer starts running. But how do you show that in an activity diagram? Can I just show both these things as an activity, like that and go on?
Edit: Here the diagram that is supposed to represent Christophe's solution

And this is my old wrong diagram:
