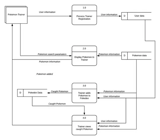
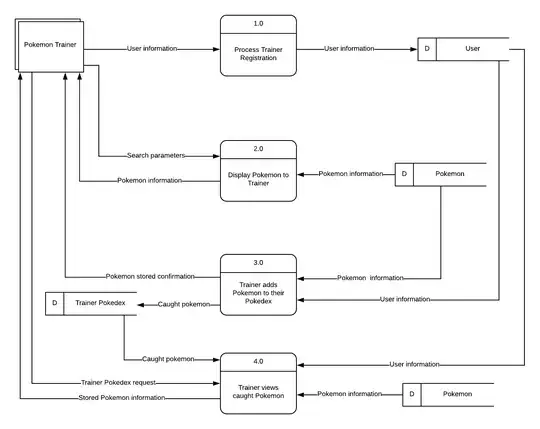
I have researched DFDs reasonably extensively, and received some feedback from peers about my first DFD. I have since reworked it to avoid lines crossing by duplicating the 'Pokemon' data store.
I have read that it should read left to right. Does this mean I should create another 'Pokemon Trainer' entity on the right, or is this not needed?
Scenario: Users (Pokemon Trainers) sign up for an account. They can search for Pokemon from a database. They can 'catch' Pokemon which are then stored in their own Pokedex. Users can view their caught Pokemon, along with information about that Pokemon.

