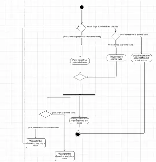
I have an activity diagram below.

I want to know if that kind of loop is correct. Is that "Waiting for the actor to stop listening to the music" a correct way to end the whole use case with that kind of ramification? And how that ramification should be described on the use case scenario? What number/index should every activity have?