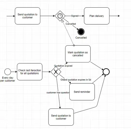
How can I model a supporting recurring activity for a process? A more general example is how to model waiting for customer actions while performing follow-up actions.
We have a process where we send a message to the customer and once they respond, we go to the next activity or stop there depending on the answer. We want to describe that, after sending the message, everyday there is a process to check for how long we're waiting and take corrective actions like send e-mail after one week, or notify the sales person after 2 weeks, etc.
Thank you,
EDIT Here is an example of how I would model it. Note that the granularity may not be the same for the main process (one quote), and the recurring activity (client by client). Today, some supporting activities are not even in the same model, so
It may be possible to write everything at customer level, but it involes multi-instance activities which are harder to explain to business users.
