I'm not conversant with this topic, and therefore I watched a tutorial about a one-page dynamic PHP website (quite educational in my opinion) in which the creator designed the following pages.
For each and every ADD, DELETE and EDIT page, there are two additional files to create, making two per page. In other words, (1*2)3 = 6 subpages or (33) = 9 pages if we consider ADD, DELETE and EDIT as well.
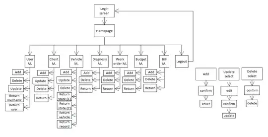
I repeated the process for a potential project, leaving me with this:
By way of counting, we have:
- 7 ADD pages (7*3 = 21).
- 7 DELETE pages (7*3 = 21).
- 3 UPDATE pages (3*3 = 9).
Making a total of 51 pages to cover all of ADD, DELETE and UPDATE in the design. In my opinion, this is a considerable amount of pages to design, even if most of them are sufficiently generic in their structure that I could copy and paste them with minimal modifications required most of the time.
Perhaps I'm focusing too much on the number to see the bigger picture, which brings me to you. Are there alternatives to this scenario or should I devote myself to creating each page? Perhaps I made a mistake?

