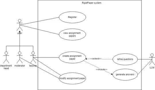
I am new to UML, and I am self-learning it, so please bear with me. I am trying to model a system where a teacher can develop an assignment paper and use an LLM to generate answers to make a more robust paper. later, the moderator views the assignment paper and sends feedback; accordingly, the teacher will modify the assignment paper.
This is my use case diagram for the scenario,

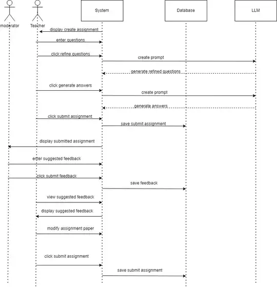
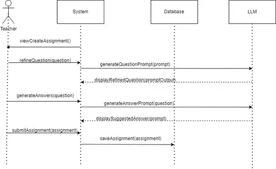
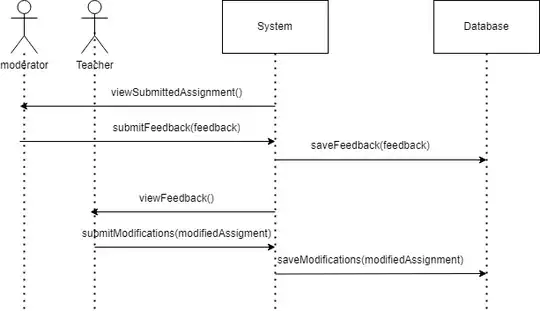
Now this is my sequence diagram. Since the login is a basic function I omitted it from my sequence diagram, thinking it increases the granularity of the sequence diagram and I have heard from videos put only what is required. Any help, comment is greatly appreciated. Thanks. I am not confident if I need the steps such as :
1)view create assignment(teacher -> system),
2)display create assignment (system -> teacher)
3)view suggested feedback(teacher -> system),
4)display suggested feedback (system -> teacher)


