I'm looking for a way to drive a MOSFET with discrete components. Actually I need to drive a bunch of MOSFETs, with currents of 100-150A. And I'm wondering it would be possible not to use driving ICs, to have more control over functionality, less complexity, less cost.
I've experimented with different arrangements, with resistors and capacitors. I'm using an oscilloscope to monitor ringing, rise/fall times etc.
The problem is that as soon as I introduce resistors, rise/fall time becomes very high.
The input signal has a rise/fall time of only about ~8-10 ns. Using the BJTs alone, the signal is easily duplicated at similar rise/fall times. But once the gate capacitance is introduced, the rise/fall time becomes significantly higher, e.g. 300-2000 ns.
I've thus been experimenting with different methods to reduce the rise/fall time:
Method A: NPN+PNP (Voltage-follower? current sourcing from Vcc?)
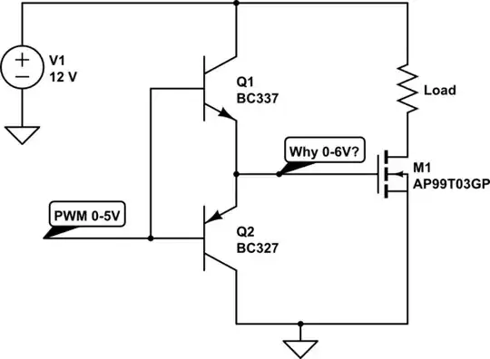
I made the following circuit, not realizing that the gate voltage would never be more than the input signal voltage.
I need the gate voltage to be more than 10V to minimize Rdson.

simulate this circuit – Schematic created using CircuitLab
Method B: PNP+NPN
I've experimented with different resistors and capacitors:

But I found that:
- The capacitor reduces rise ringing, but increases fall ringing and time => removed
- All resistors except R2 and R3 had a detrimental impact on rise/fall characteristics => removed
- Using potentiometers for R2 and R3, I found that the best resistance was R3=4k and R2=1.5k.
- Rise time 490ns, fall time 255ns.
I'm a bit worried that the gate voltage isn't dropping low enough, e.g. seems to stay at around 400mV. Although ground seems to be read at 250mV, so maybe the breadboard is just crappy. How low should the gate voltage be to prevent any heat build-up in when the signal is constant low (off)?
I'm wondering if there's anything else I can do to improve the performance?
Improved circuit:

Oscilloscope:
Note: apparently the input signal was inverted on the oscilloscope by setting. I'll update the screenshots later...
Also, I've included the base of the PNP in the following screenshots. Is it supposed to look like this? It looks a bit funky.
It seems the problem is that the NPN stays switched on, thus preventing the gate from charging.








I should work towards a circuit as follows. The issue with that circuit is that you can never shut off the upper pnp, with a 5v source. the answer to your question depends on why you needed a driver in the first place. are you trying to increase the drive voltage or drive current or to sharpen the drive, or ...?
– dannyf Jan 20 '17 at 14:17I need to drive 100A. for that kind of drive, go with a dedicated gate driver.
– dannyf Jan 20 '17 at 14:19