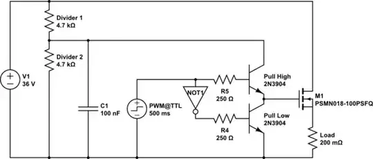
Based on my research so far, MOSFETs are understood to have relatively large gate capacitance, or more specifically a charge density required to operate making the capacitance a function of the driving voltage. The gate needs to be 'vigorously' pulled high to charge the gate, and then vigorously drained to discharge the gate, all for rapid and efficient switching. To this end I have prototyped a circuit with two transistors, pulling the gate to gate voltage or ground, buffered by a capacitor. The components would be sized to charge or discharge the gate in an appropriate timespan. This I understand is at least in principle what a gate driver is doing. Is this correct? Are there more nuances to consider?

simulate this circuit – Schematic created using CircuitLab
