0

I have to do a project involving a common emitter amplifier. The only given data is: the amplitude of the input signal is 100u, and offset voltage is 0.

I need that signal to be amplified. But my circuit won't amplify the signal, instead it will add offset voltage or even attenuate it.

What have i done wrong? Any ideas how to dimensionate the elements ( if that's the problem ) ?

Circuit was made in OrCAD Lite 16.6.

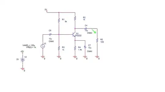
The circuit

Simulation results

Dan
  • 1
  • Most noticeably, your R2 is far too small and R5 is far too large. – Hearth May 06 '17 at 16:19
  • 2
    As it stands, the base of Q1 is biased at 0.5V so it's probably not turning on at all. – Finbarr May 06 '17 at 16:20
  • @Finbarr so what would be a good way to fix it? – Dan May 06 '17 at 16:42
  • Learn how to design it, there are plenty of resources online. Like this one – Finbarr May 06 '17 at 16:46
  • Oh, and ask your lecturer or tutor how much it should be amplified by otherwise it's hard to work out the values you need. – Finbarr May 06 '17 at 16:50
  • @Felthry: Don't you mean R4? – Oskar Skog May 06 '17 at 17:58
  • You get to use a zero impedance driver, as shown? And that nearly infinite output impedance? Cool. You might want to examine my relatively full answer here (having something like this available is why I sometimes write more): https://electronics.stackexchange.com/questions/291774/bjt-amplifier-with-emitter-bypass-capacitor-design/291789#291789 It's not an AC grounded emitter design like yours. But that's because your arrangement may need global negative feedback to linearize, stabilize against temps, etc. – jonk May 06 '17 at 19:41
  • @OskarSkog I meant R5, in fact. R4 is on the upper end of reasonable, if you make R2 larger. R5 is much too big to be an effective output filter; it would take quite some time from turn-on to stabilize. – Hearth May 06 '17 at 20:22

3 Answers3

1

Start with large signal calculations for the bias, eg. collector current. I suggest something in the 100uA to 1mA rang for starters if you have no idea.

Yo want there to be some room for the collector voltage to swing around so your collector voltage should be somewhere near the middle of the emitter voltage and 5V.

You want the voltage across the emitter voltage to be large compared to Vbe for stability with temperature etc so maybe pick 1V, which means the collector voltage should be around 3V.

Since you know the current and you can assume Ic~=Ie you can can calculate R2 and R4.

For R1, R3 you want Ib * (R1||R3) to be << 1V so the beta has little effect but you also want them to be as high value as possible so as not to load the input. The ratio should be (5-1.7)/1.7 to give you 1.7V for the base (and thus 1V at the emitter).

Check that Xc << R1||R3 so the coupling cap is high enough.

You will find that the gain varies with your choice of Ic and the load resistance. Gain = gm * R2||R5

Spehro Pefhany
  • 397,265
  • 22
  • 337
  • 893
1

The only given data is: the amplitude of the input signal is 100u, and offset voltage is 0.

Wow. So I still see you using a \$5\:\textrm{V}\$ rail. That's kind of small and does put some constraints in here. Assuming you want to go through with that rail voltage and have no other ideas to add, then I'll add a few notes (the above starting point from you will be called "item #0" if I need to refer to it):

  1. You know your \$V_{CC}=5\:\textrm{V}\$.
  2. Quiescent DC collector currents in small signal BJTs should be within an order of magnitude of \$I_{C_Q}=1\:\textrm{mA}\$. Let's just use that exact value.
  3. For temperature stability and improved linearity, the quiescent DC emitter voltage should be \$1\:\textrm{V}\$ above the bottom rail (ground.) So \$V_{E_Q}=1\:\textrm{V}\$.
  4. Item #3 and assuming a nominal \$V_{BE}=700\:\textrm{mV}\$, then \$V_{B_Q}=1.7\:\textrm{V}\$.
  5. Reserve a minimum \$V_{CE_Q}=2\:\textrm{V}\$ to stay clear of saturation.
  6. Item #3 and item #5 mean that you only have \$V_{CC}-V_{CE_Q}-V_{E_Q}=2\:\textrm{V}\$ left over for the collector -- it can only range from \$3\:\textrm{V}\$ to \$5\:\textrm{V}\$. Center quiescent DC collector voltage over this range, as \$V_{C_Q}=4\:\textrm{V}\$.
  7. Ignore the impact of a load impedance as it's clear from your schematic that you don't have to consider it.
  8. Ignore the impact of a source impedance as it's clear from your schematic that you don't have to consider that, either.
  9. Finally voltage gain also doesn't seem to be a consideration.

Ignoring minor details related to base current, as the \$\beta\$ isn't specified anyway, we can now compute \$R_E=\frac{V_{E_Q}}{I_{C_Q}}=1\:\textrm{k}\Omega\$, \$R_C=\frac{V_{CC}-V_{C_Q}}{I_{C_Q}}=1\:\textrm{k}\Omega\$.

Without an AC bypass capacitor, the voltage gain would be \$\vert A_V\vert=\frac{V_{CC}-V_{C_Q}}{V_{E_Q}}=\frac{R_C}{R_E}=1\$. This points up one of the serious problems with low voltage magnitudes between your supply rails. It's hard to get any gain without some additional compromises or struggles to get there.

In your case, you have a full AC bypass using a capacitor. This maximizes the gain. But now the gain depends on temp and also upon variations in collector current. You can compute the gain in this topology as roughly \$\vert A_V\vert=\frac{R_C\cdot I_{C_Q}}{V_T}\approx 38.5\$.

Given your input signal level of \$v_{in_{peak}}=100\:\mu\textrm{V}\$ this suggests about \$v_{out_{peak}}=3.85\:\textrm{mV}\$. This is small enough of a variation that I'm not worried about gain variation, since the collector current will only vary by about \$4\:\mu\textrm{A}\$ around its nominal value of \$1\:\textrm{mA}\$. That's a negligible variation and so I don't expect much distortion due to collector current changes when using the full AC bypass case. This helps confirm that your topology is fine to use here. It only leaves some gain change over ambient temperature changes.. but that's likely going to be under \$\pm 7\$% and it will be equilibrated out and won't move much in use.

At this point all you need to worry about is the biasing. You don't seem to care about the stiffness of the biasing pair. But in general the two resistors have around \$10\$% of \$I_{C_Q}\$ flowing through them. Since it really doesn't matter here, let's make it stiffer still and go with \$20\$%! That's \$200\:\mu\textrm{A}\$. You know the voltage you want at the base of the transistor as \$V_{B_Q}=1.7\:\textrm{V}\$. Can you work out the two resistor values to use?

(If you want to be fancy about it, you could estimate the base current as \$1\$% of \$I_{C_Q}\$ and allow for that part to be removed before it reaches the biasing resistor connected to ground -- so assume \$200\:\mu\textrm{A}\$ for the resistor connected to \$V_{CC}\$ and \$190\:\mu\textrm{A}\$ for the resistor connected to ground.)

You may get exact values for these resistors that aren't obtainable. So feel free to adjust the values to use standard resistor values. Just shoot for getting close. If the resulting base voltage seems a little higher, then this means that the emitter will be pulled up a little bit more, increasing \$I_{C_Q}\$ a little and thus pinching downward on \$V_{C_Q}\$. The opposite happens if you are a little bit under. Either way, you have some room to play with regarding \$V_{C_Q}\$ since your output voltage excursions are only a few millivolts. So it's not critical here. (You'll also see some changes in gain with changes in \$I_{C_Q}\$. But you probably don't care. So select reasonable standard values for your resistors.)


There will be a very minor adjustment you'll learn about for this amplifier design. I mentioned that you'd expect a gain of \$\vert A_V\vert=38.5\$, nominally. But it is likely closer to \$\vert A_V\vert=38\$ (a loss of a percent or two) due to the Early effect. But that's something you can worry about some other day.

jonk
  • 77,876
  • 6
  • 77
  • 188
0

What have i done wrong?

1) pick R1/R3 carefully so the transistor is correctly biased; or

2) self bias the transistor by connecting the upper-end of R1 to Q1's collectr; or

3) self bias the transistor by putting a diode (the same as Q1) in serial with R3; or

...

dannyf
  • 4,342
  • 1
  • 8
  • 9
  • 1
    Read what I wrote to you. You should have enough information to calculate values for $R_1$ and $R_3$. You can work out a voltage divider, yes? – jonk May 06 '17 at 21:57