1

What is the real benefit of voltage divider CE BJT amplifier schematic like that? If I use different BJT's in real life with various betta I'll give different voltage drops XMM1. Different betta of real BJT's willn't allow to center the Q-point voltage XMM1 on output curve. Or it's not critical to allow Q-point some drift on output curve?

enter image description here

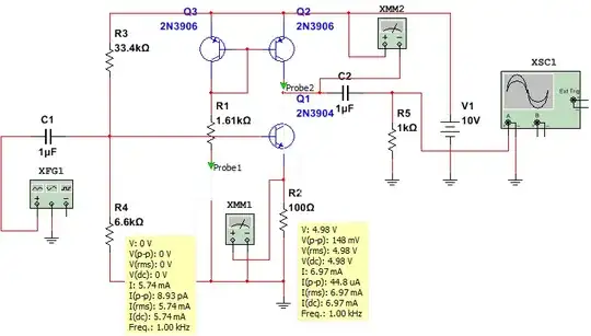
I'm also tryring to use current source instead R3 to fix Q1 collector current but I can't understand is that schematic usable in real life? And I can't understand how to select R3, R4 values if I know Q1 collector current (that equal to I_ref tuned by R1)?

enter image description here

MaxMil
  • 385
  • 3
  • 23
  • I thought I saw a comment from you asking for a derivation of an equation in https://electronics.stackexchange.com/questions/260979/bjt-amplifier-vce-voltage . Was that question resolved? – jonk Oct 19 '17 at 18:50
  • Also, just as an aside, your attempt (as I see it) of a high gain of 100 at a quiescent current near $1:\textrm{mA}$ is miscalculated. But that's a different story for later. – jonk Oct 19 '17 at 18:58
  • @jonk The question was about VB = Rth * (Vcc/R1 - Ib) equation. I don't fully understand how to derive it? – MaxMil Oct 20 '17 at 10:09
  • @jonk If I use the current mirror like in second schematic what I need to set Q1 collector Q-point voltage to half of 10V? – MaxMil Oct 20 '17 at 10:19
  • It's easy. The base voltage is equal to the Thevenin divider voltage minus the Thevenin divider resistance times the base current (which loads the divider.) Imagine the BJT base isn't connected. Then it's obvious there is a Thevenin voltage and resistance, correct? Now, if you draw a small current from this source, there will be a voltage drop. Correct? Do you see this? – jonk Oct 20 '17 at 15:22
  • I can't answer the question about the current mirror because your use in the 2nd schematic doesn't make sense to me. With a different output to drive, it might. But not as shown. Perhaps you should provide a link to provide me with the context. – jonk Oct 20 '17 at 15:25
  • @jonk Yes, I see it! – MaxMil Oct 20 '17 at 15:56
  • @jonk My insterest of second schematic is to make q-point centered using current source as collector load. Is it possible or it's need that another load used instead of a resistor R5? – MaxMil Oct 20 '17 at 15:58
  • Great. Glad to see you seeing it. So $V_B=V_{TH}-R_{TH}\cdot I_B$. And you should be able to arrange things to match what I wrote, from there. – jonk Oct 20 '17 at 16:00
  • As far as the collector goes, the whole idea of having a voltage swing at the collector depends upon slight variances of the emitter current causing variances in the collector current, turned into voltages there with a resistor. A constant current would defeat that. However, it might be used when you want a current output rather than a voltage output. But your schematic is wrongly arranged for that. – jonk Oct 20 '17 at 16:02
  • @jonk That all is ok! – MaxMil Oct 20 '17 at 16:08
  • @jonk In https://electronics.stackexchange.com/questions/260979/bjt-amplifier-vce-voltage/260992#260992 is very good explanation of CE amplifier calculations. But VC >= 1V is used to avoid BJT moving into saturation? And you wrote about R1 and R2 "If you don't, none of the above calculations are valid"... Using that all method I build an amplifier but during simulation I see some other result than was calculated - the currents and voltages are different. And in simulation and real life I need to add potentiometer to tune the circuit, is it so? – MaxMil Oct 20 '17 at 16:18
  • There isn't a simple answer to that. You have to account for expected $\beta$ variation in real parts for the BJT, translated to variations of base current through that resistor leading to variations in voltage drops, leading to changes in quiescent current and the quiescent output collector voltage. (Variations in $V_{BE}$ also need to be accounted.) There will be an acceptable range (experience based) as a consequence there (thermal considerations among them.) I'd have to write a page on the topic. – jonk Oct 20 '17 at 16:38

1 Answers1

5

This EESE site is a huge resource for you. I can't speak much about the contributions of others, as I've not read everything here myself. But here's a short list of my own contributions that might relate either directly or within a reasonable ballpark of your question:

  1. Directly addressing variation of BJT parameters on CE amplifier Q-point
  2. Full-up design steps for CE amplifier, including bootstrapping
  3. Walkthrough of design steps for similar CE amplifier
  4. Another walkthrough of design for similar CE amplifier, including bootstrapping
  5. Discussion of fully bypassed CE amplifier
  6. Different amplifier topology, but worth a look
  7. Discussion of LM380 amplifier approach (not dissimilar to #6)
  8. Starting an amplifier design with different bridging, to an example of a 50 watt amplifier that was professionally designed

Now to your questions.

  • In the simple CE configuration you provide as the first diagram, the quiescent point will never be exactly at the same precise point with discrete BJT parts. It might be more important if these were DC-coupled (and there are ways to achieve a DC-coupled design using discrete parts.) But these are often shown as AC-coupled, and the shift in the quiescent point is almost always acceptable, so the exact quiescent point isn't at all critical. The resulting DC-bias on the coupling capacitor makes up for any BJT-variation differences.
  • In the simple CE configuration you provide as the first diagram, it is common to design it without over-dependence on the \$\beta\$ of the BJT. As a result of that approach, it usually turns out that variations of \$\beta\$ between parts in the same family (at worst, on the order of \$\le 50\%\$) has only a relatively small impact on the quiescent point, so long as you've made your voltage divider "stiff" enough. What impact there is, is due to the variations of base current as a loading on the voltage divider's Thevenin resistance. So this is quite predictable, too.
  • In the simple CE configuration you provide as the first diagram, it is also common to design it without over-dependence on the \$V_{BE}\$ of the BJT. (\$V_{BE}\$ variations are due to saturation current variations, which themselves can vary by a factor of as much as 3 between parts. But since this is part of a logarithm function, the impact is less than you may imagine at first.) This is achieved usually for a different reason -- temperature stability. But it also has another impact, which is to reduce dependence of the quiescent point on \$V_{BE}\$ variations. This is often the larger impact on the quiescent point, though, than variations of \$\beta\$ -- though of course it all depends upon the design goals and the actual design choices that are made.
  • I'm not sure where your head is at, when replacing the collector resistor with a constant current source. So I'd rather hold short on that until I understand your thoughts here better (perhaps a reference?) (There are reasons one might do this, but probably not using the configuration you show here, and in any case those reasons are outside the scope of what you show in your question.)
jonk
  • 77,876
  • 6
  • 77
  • 188