4

Edit: My primary objective is to learn the mathematical model to compute the load resistor \$R_s\$ to satisfy a given crystal's drive level, not just fixing the one instance below.


I'm building a Pierce-Gate oscillator circuit using a 74HC4060 and a 32kHz 12.5pF watch crystal.

I'm a novice, but AFAICT the oscillator circuit of the SN74HC4060 is just a buffered CMOS inverter:

enter image description here

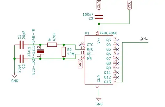
My circuit's schematic:

enter image description here

Below the oscillator section on the PCB (the IC on the left is the 4060). The back of the board underneath the oscillator section is clear; no signal traces and no copper pours:

enter image description here

While I get the crystal to oscillate, it's sometimes unstable and varies in frequency. I'm a novice and I'm struggling trying to work out the appropriate values for the load resistor \$R_1\$.

As I understand, the crystal's 12.5pF load capacitance should be equal to:

\$C_{load} = {(C_1 + C_{in}) (C_2 + C_{out}) \over (C_1 + C_{in} + C_2 + C_{out})} + C_{stray}\$

where \$C_{in}\$ and \$C_{out}\$ are the CMOS inverter's circuit capacitances and \$C_{stray}\$ represents any parasitic PCB capacitance. I'm a little in the dark on the values for \$C_{in}\$ and \$C_{out}\$ and I can't seem to find them in the IC's datasheet.

Following online rules of thumb, I've been using 3pF for each and 1pF for \$C_{stray}\$. Substitution then gives:

\$C_1\$ = 20pF
\$C_2\$ = 20pF

What I struggle with is \$R_1\$ though.

The value of 470k in the schematic above was taken from https://www.eevblog.com/forum/beginners/using-a-32-768khz-crystal-with-4060-frequency-divider/ but I don't really understand how it was derived.

I understand it's acceptable for \$R_1\$ to match the capacitive resistance of \$C_1\$ (§6.1.2 from http://www.ti.com/lit/an/szza043/szza043.pdf) which for 20pF at 32768Hz I think is 241k.

Yet, I also understand that \$R_1\$ serves to lower the current through the crystal. The crystal's datasheet lists the drive level as \$1 {\mu}W\$ and 241k would seem too low to achieve that.

My circuit runs at 5V. With \$R_1\$ and \$X_{C_1}\$ both equal to 242k and the crystal's effective series resistance at 35k, how do I calculate the current through and voltage over the crystal?

This is probably where I go off the rails (if I'm not already), but do I approach this as the following equivalent resistor network?

enter image description here

Where Ohm's law would put the parallel resistance over the crystal and \$X_{C_1}\$ at 31k, the voltage at \$V_1\$ at 0.57V, the current through \$R_1\$ at 18\$ \mu A\$, \$I_{XTAL}\$ at ~\$16 \mu A\$ and by extension the power consumption of the crystal at \$0.57V \cdot 16 \mu A = 9 \mu W\$?

How do I approach calculating appropriate values for \$R_1\$ that satisfy the crystal's specifications?

2 Answers2

2

I found myself in a similar situation of wanting a mathematical model to calculate \$R_s\$ for a given crystal. In a worked example, the article, Pierce-Gate Crystal Oscillator, an introduction uses the formula,

$$ R_s = \frac{1}{2 \pi f C_2} $$

which, given your \$C_2\$ value of 20 pF, yields an \$R_s\$ of 398 kΩ, which is similar in order of magnitude to the value in the schematic you present.

[Note that the linked article contains an arithmetic mistake; in their example they have erroneously used a value of 20 pF instead of the claimed 27 pF.]

My own project uses also uses a 74HC4060 divider with a 32768 Hz tuning fork crystal with a load capacitance of 12.5 pF. Using the formulae and tables in the article, I arrived at \$R_f\$ = 12 MΩ, \$C1\$ = \$C2\$ = 12 pF, and \$R_s\$ = 390 kΩ (ideally 404 kΩ). I assume inverter input and output capacitances of 3.5 pF; the output capacitance is from the 74HC4060 data sheet, and I've assumed the same for the input. I've used a stray capacitance of 5 pF as my circuit is on a breadboard with suboptimal layout. It oscillates reliably at the right frequency, although further fine tuning will be doubtless required when I move to PCB.

Rob Smallshire
  • 173
  • 1
  • 8
1

I didn’t see where you read it has to be such a large value, but this barely is enough to drive steady oscillation. Your calculations are not correct.

The correct value ought to be taken Only from the XTAL OEM datasheet. Failing this, it is about 10k Ohms times the thickness of the Xtal in mm. E.g. 20k ~ 40k Ohm.

The reason no one tells anyone why this low uW power level has a limit is. It is not from the resulting heat but rather the breakdown voltage in the XTAL which amplifies the internal “piezo-motional capacitance” to reach > 10kV x the applied input voltage.

This is the approximate Q of the resonator. (10k min)

When it breaks down then the power is absorbed immediately to damage to Xtal lattice structure interface and loss in performance.

  • If you operated without Rs and it still works , consider yourself lucky. ... Like not getting hit by lightning under a tree.

  • If it performs well with the proper Rs, consider this case closed.

  • if it still performs poorly, consider that proper layout must use short <<1cm connections, then any handling stress, that it may have experienced, including;

    • ESD, excess solder time>3s, dropping 1m on a hard floor and operating without Rs.

EDIT July 20:
There is also a Low Pass Filter (LPF)function for harmonic content which contributes to the power dissipation but not the resonant frequency tuning. This breakpoint occurs at Rs*C1 = Tau = 1/(2pi * f).

The -3dB breakpoint occurs when Xc(fo)=Rs. In this example C1=20pf fo= 32kHz thus Xc=(1/2pi f C)= 249kΩ

The formula used initially was for the power rating where larger resonators have higher Q and thus higher minimum values of approx 10kΩ /mm thickness. There is a significant margin before signal attenuation occurs at the fundamental at 250kΩ. if 2.5MΩ was used then the inverter gain needs to compensate for the 20dB loss to achieve a square wave out with excess loop gain. 32kHz Xtals have a parabolic peak which is flattest and gives max f. at room temp then lowers on either side.

Tony Stewart EE75
  • 1
  • 3
  • 54
  • 185
  • I didn’t see where you read it has to be such a large value

    Both https://www.crystek.com/documents/appnotes/Pierce-GateIntroduction.pdf and §6.1.2 from http://www.ti.com/lit/an/szza043/szza043.pdf suggest matching the capacitive resistance of C1.

    – Erik van Zijst Jul 17 '19 at 18:06
  • That large..?. You mean small >10k. the question shows 470k, your 1st link shows 10-15 Meg in table 1 but then explains its OK to use buffered Inverters, which would be mandatory if using 15M using low voltage. The gain must exceed the attenuation at fo. – Tony Stewart EE75 Jul 17 '19 at 20:35
  • The 10Meg is the feedback resistor Rf, not the series/current-limiting resistor Rs (R1 in my schematic). I struggle to understand how to determine the appropriate value for Rs though.

    As for the 470k value on that other post, I don't know how they derived it or whether it's even correct.

    – Erik van Zijst Jul 18 '19 at 00:15
  • It’s not correct if you have an unbuffered inverter. Read my answer again. And also your 1st link for same freq. only and more important your datasheet – Tony Stewart EE75 Jul 18 '19 at 02:17
  • Yeah for sure. Unless I've been misreading the datasheet, the 74HC4060's inverter is indeed buffered. – Erik van Zijst Jul 18 '19 at 03:18
  • I expected you to report back measurements – Tony Stewart EE75 Jul 18 '19 at 07:32
  • I'm sorry, I may have missed that. What measurements? I did however find a more detailed specifications sheet for this crystal from ECS that contains a recommended configuration using Rs=330k, Rf=10M and C1=C2=22pF on 3.3v. http://ecsxtal.com/store/pdf/ECS-3x8X%202x6X%201X5X.pdf – Erik van Zijst Jul 18 '19 at 17:12
  • you said it was unstable yet show no precise measurements – Tony Stewart EE75 Jul 19 '19 at 10:02
  • My primary objective is to find the mathematical model to calculate Rs for a given crystal, more so than getting this specific board to run. Similar to how C1 and C2 are derived. I'll edit the question to make this stand out more. – Erik van Zijst Jul 19 '19 at 23:37