I want to build a monostable circuit (a circuit with one input as a pushbutton), that will output logic '1' when the pushbutton is pressed for one hour (with the least error possible) then go back to its original state of outputting logic '0' until the pushbutton is pressed again.
I know about the 555 timer, but I also know that it does not behave good with very high time periods like one hour, some have suggested using a TLC555 which is a CMOS version, but I am not sure if this is going to work.
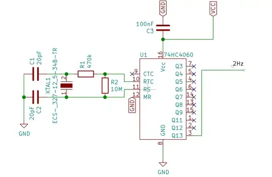
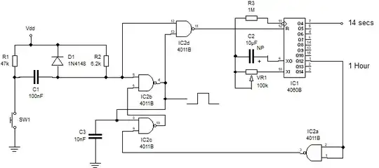
What I found on the internet are circuits using 4060 with an astable 555 timer, if you could suggest a way to convert this into a monostable circuit I would really appreciate it, if not please suggest another circuit.
I prefer suggestions with discrete hardware components over the microcontroller suggestions in general, but if it is the most suitable solution, please share with me.
Thank you all in advance.


