12

I have to filter a power control circuit and as usual I am using lots of capacitors in parallel. Some of these capacitors are Tantalum or Aluminium Polymer types, with ripple current ratings of 3 amps or so... in normal operation the ripple current will be just fine, but when the battery is first attached to the circuit I expect that the capacitors will behave like a short circuit, consuming a huge inrush current that exceeds its ripple current.

Do I have to worry about these and make some sort of slow start circuit to charge the capacitors, or it's just fine?

Example circuit:

schematic

simulate this circuit – Schematic created using CircuitLab

mFeinstein
  • 4,333
  • 13
  • 47
  • 85
  • 3
    "have to worry" is a pretty broad issue. It truly depends on the capabilities of your source and load. In any case, some sort of NTC at your voltage input may not be a bad idea. But we would need some more information about the size/type of application.

    Also, I like to slightly alter the values of my individual capacitors to optimize the total frequency response. Instead of five 2.2uF caps I might use one 4.7, one 2.2, one 1.0 and one 0.1. Something like that.

    – scld Aug 27 '13 at 18:41
  • 1
    @ChrisL that's a decent answer, you ought to post it as one. – Andy aka Aug 27 '13 at 19:07
  • Chris, I would rather to not have a NTC since this is motor control application and high bursts of current are expected...also this capacitors are selected based on simulations for decoupling the clocks I have – mFeinstein Aug 27 '13 at 19:07
  • Is there some sort of regulator down stream from this? – Matt Young Aug 28 '13 at 02:04

4 Answers4

10

An NTC should work fine, as any transients will be supplied from the capacitors at a later time.

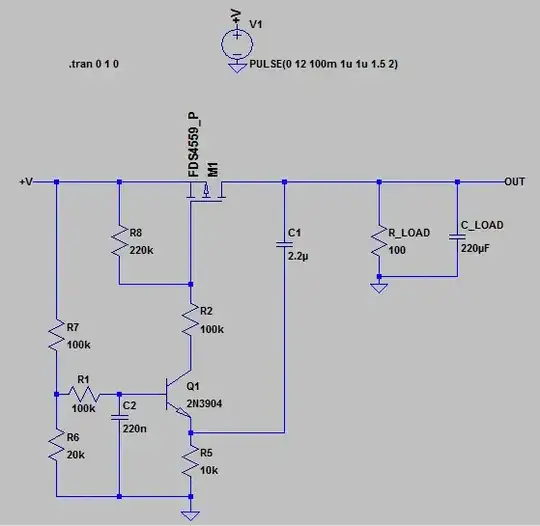
However, here is a pretty simple soft start circuit with a small difference from those seen commonly with an RC circuit on the MOSFET gate - I added some negative feedback to the emitter of the NPN to control the rise time more predictably.
Disclaimer - I have not tested this circuit, only quickly thrown together in SPICE, hopefully I haven't missed anything stupid though. Obviously you can alter values to suit your purposes.

enter image description here

EDIT - the MOSFET part number is not a recommendation (thanks Zebonaut) rather just a random SPICE part. Make sure to choose a suitable part for the circuit requirements. The NPN can be any general purpose part (like the 2N3904)

Simulation:

enter image description here

Oli Glaser
  • 55,140
  • 3
  • 76
  • 148
  • 2
    This MOSFET circuit is nice and elegant. However, be sure to check the MOSFETs Safe Operating Area (In this case: https://www.fairchildsemi.com/ds/FD/FDS4559.pdf, page 9). With a current of approx. 15 mA (like here), all is fine, but more than 100 mA at 12 V is already too much. Quite unexpected for a device rated at 3.5 A! This is a little known but very common gotcha, especially for modern MOSFETs designed for switching applications when used in hot-swap (linear mode) circuits like here. See also: http://electronics.stackexchange.com/a/36625/930 – zebonaut Aug 28 '13 at 08:14
  • @Oli Glaser, do you think you can combine this circuit with a reverse voltage protection like this one? http://hackaday.com/2011/12/06/reverse-voltage-protection-with-a-p-fet/ – mFeinstein Aug 28 '13 at 08:40
  • @mFeinstein - yes, I think it should work fine. – Oli Glaser Aug 28 '13 at 09:04
  • @zebonaut - good point, I actually just picked a FET at random from the list in LTSpice, so the part number was not meant to be a recommendation at all (I often forget to mention this) You are quite right about the SOA graph, very useful for getting a good idea about the part (as you say, many MOSFETs are designed with switching in mind, and some don't even have a DC rating on the SOA graph) – Oli Glaser Aug 28 '13 at 09:11
  • @OliGlaser I asked this because in the circuit Hackaday presents, the MOSFET is reversed so this way it's internal diode (which is not shown in the simulation) blocks any current flowing in the wrong direction. – mFeinstein Aug 29 '13 at 04:36
  • Could you please elaborate the exact function of the feedback capacitor C1? It seems to be pretty essential. I have a pretty large capacitive load of about 10000uF on a 9V 330mA AC/DC switching supply and thus would like to limit the current to around 300mA. However, I am unsure in what relation I have to dimension C1 and C2. – Rev Mar 16 '15 at 12:51
  • @zebonaut: Looking at the data sheet, I can't find a reason why 100mA@12V should be too much. I don't have much experience using MOSFETs. Could you please point me to the relevant information in the data sheet? – Rev Apr 09 '15 at 10:05
  • @Rev1.0 did you manage to find the answer to your last comment ? I have the same question. – efox29 Jun 18 '15 at 05:39
  • @Rev1.0 I see figure 19, that at DC, it's about 100mA, but that 12V would only last when the mosfet is swithing to charge ouput cap and as the cap charges, the Vds would decrease. – efox29 Jun 18 '15 at 05:43
  • @efox29: Yes, the SOA graph is the right place to look. To be exact, you would have to plot Id and Uds while the MOSFET goes through the linear region (switching/limiting current) and verify that it never leaves the SOA during any Id(t) / Uds(t) combination. Since that is not very practical you could just try assume the worst case condition. With V1=12V, Uds would be 12V at max. and that would allow about Id up to 100mA continuosly/DC. Also see my follow up question. – Rev Jun 18 '15 at 06:45
4

follow these application notes also.

  1. http://www.bonavolta.ch/hobby/files/MotorolaAN1542.pdf

  2. https://www.wpi.edu/Pubs/E-project/Available/E-project-042512-120740/unrestricted/Inrush_Transient_Current_Mitigation.pdf.

if the input current is very less, try with Inductor current limiting.

I am just rewriting few words from a post in another forum

http://www.electro-tech-online.com/general-electronics-chat/128617-how-inductor-limit-inrush-current.html

"The max current peak possible is Vpeak*2/(w*L). However, the inductor will not only limit the inrush current it will also limit the steady state current so you'd have to select the value so that it doesnt change the original current draw too much. So what this means is that if you have a device that draws 5 amps normally but has a 100 amp inrush, you'd have to select an inductor that limits the inrush to maybe 20 amps or something so that after the inrush period is over the device still operates normally.

Also, when using inductors you have to be careful not to disconnect them suddenly from a circuit or they could blow out other components, even switches.

You may be able to use an inductor and some sort of switching circuit that shorts out the inductor after the inrush time is over."

try to calculate the inrush current , which contains 2 factors one is based on the ESR of the capacitors and Other is based on i =C * dV/dT, calculate both take minimum value of both. refer to. Question about the Inrush Current in LDO

check about the maximum current required.

with inductor and protection may be feasible for low current designs.

user19579
  • 1,388
  • 2
  • 14
  • 24
2

Tantalum capacitors do have a maximum peak current rating, and you should indeed worry about it (or rather, consider it in your design). Tantalums are notorious for becoming seriously damaged even when a max. voltage or current rating is violated only once, and only just briefly.

Example application guideline from AVX, KEMET and others will likely give you similar information:

1.2.4 Effect of surges

The solid Tantalum and OxiCap® capacitors have a limited ability to withstand voltage and current surges. This is in common with all other electrolytic capacitors and is due to the fact that they operate under very high electrical stress across the dielectric. For example a 6 volt tantalum capacitor has an Electrical Field of 167 kV/mm when operated at rated voltage. OxiCap® capacitors operate at electrical field significantly less than 167 kV/mm. [...] Solid tantalum capacitors and OxiCap® have a self healing ability provided by the Manganese Dioxide semiconducting layer used as the negative plate. However, this is limited in low impedance applications. In the case of low impedance circuits, the capacitor is likely to be stressed by current surges.

Derating the capacitor increases the reliability of the component. [...] In circuits which undergo rapid charge or discharge a protective resistor of 1Ω/V is recommended. If this is impossible, a derating factor of up to 70% should be used on tantalum capacitors. [...]

(Source)

Also, the inductance of the wires between your source and the device's input may cause some ringing together with the input capacitors, which may lead to unexpectedly high voltages and a violation of the max. surge voltage rating. They tell you to use a derating of 70 % (!) for a reason when using tantalum caps.

Aluminum electroyltic capacitors take more abuse.

zebonaut
  • 18,320
  • 4
  • 61
  • 107
0

The main reason I know of for the ripple current rating is the heat built up by current running through the ESR of the capacitor. For turn-on cases, there is only one event, and that will not build up enough heat to damage the component, unless something really esoteric is going on.

You can calculate inrush current easily; divide input voltage by ESR of the capacitor; this is the maximum inrush current right at the start. Of course the differential equation of charging means it will immediately start seeing a lower current.

Jon Watte
  • 5,670
  • 27
  • 37